
Throughout Scripture, God reveals Himself through many names, each carrying deep meaning and insight into His nature. These names are not arbitrary; they are declarations of who He is, what He does, and how He relates to His people.
In this study, we’ll explore the biblical significance of Jehovah and Yeshua, along with several other key names of God. We’ll also see how these names connect to the believer’s identity and walk with God.
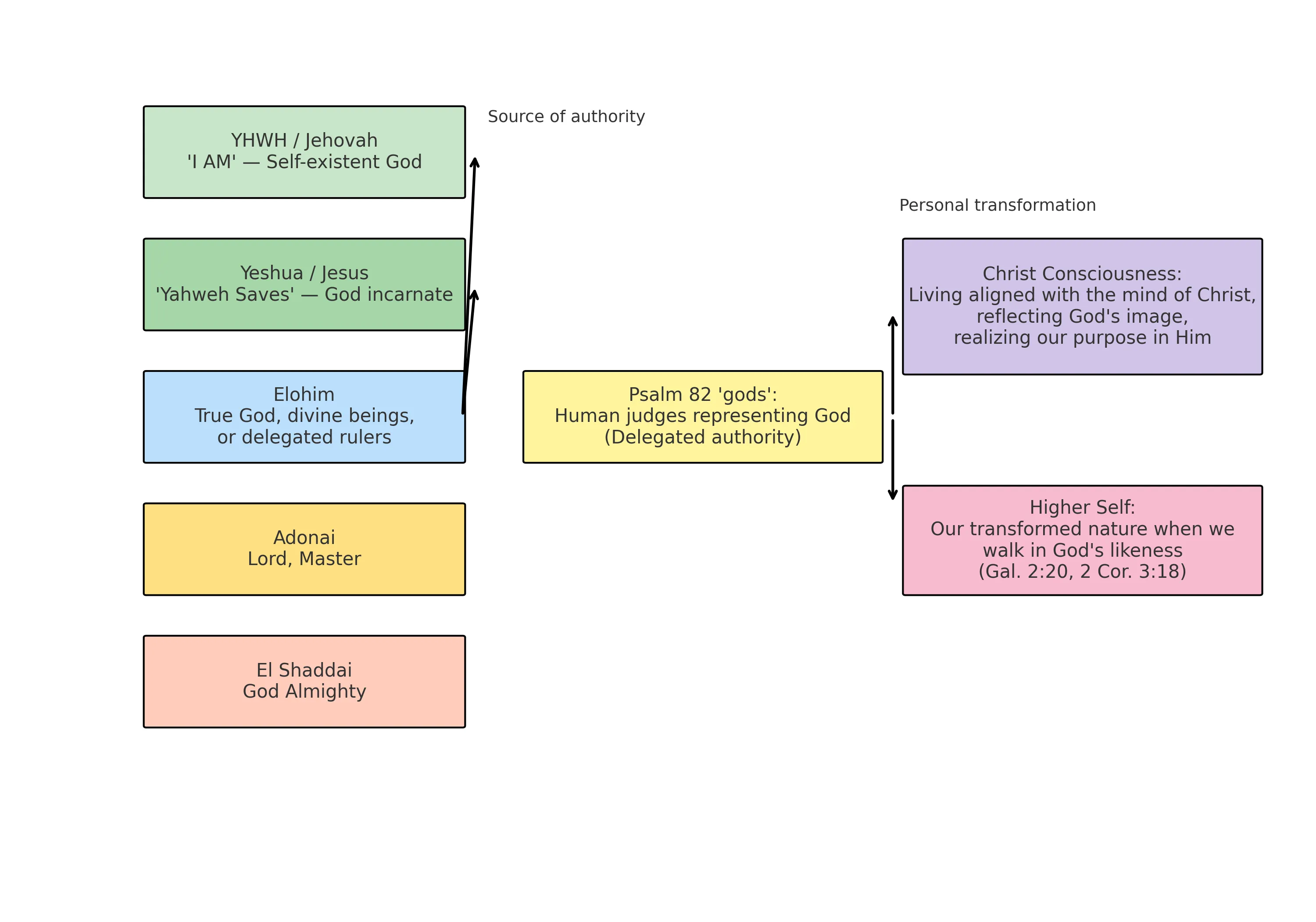
Jehovah — The Self-Existent, Eternal One
Jehovah (often rendered as Yahweh) is the personal covenant name of God revealed to Moses in Exodus 3:14:
“I AM WHO I AM” — Exodus 3:14 (NKJV)
It speaks of God’s eternal, unchanging nature. He is self-existent, needing nothing, yet choosing to reveal Himself to humanity.
Compound Names of Jehovah reveal His specific attributes:
- Jehovah Jireh — The Lord Will Provide (Genesis 22:14)
- Jehovah Rapha — The Lord Who Heals (Exodus 15:26)
- Jehovah Nissi — The Lord Our Banner (Exodus 17:15)
- Jehovah Shalom — The Lord Is Peace (Judges 6:24)
- Jehovah Tsidkenu — The Lord Our Righteousness (Jeremiah 23:6)
- Jehovah Shammah — The Lord Is There (Ezekiel 48:35)
Yeshua — The Lord Saves
Yeshua is the Hebrew form of the name Jesus, meaning “Yahweh is Salvation.”
In Matthew 1:21, the angel tells Joseph:
“You shall call His name JESUS, for He will save His people from their sins.”
Yeshua is the fulfillment of God’s promise to redeem His people. Every aspect of His ministry — teaching, healing, sacrifice, and resurrection — reveals the saving nature of God.
Other Names of God and Their Meanings
The Bible contains many other names of God, each offering unique insight into His nature:
- Elohim — Creator, Mighty and Strong
- El Shaddai — God Almighty
- Adonai — Lord, Master
- El Elyon — Most High God
- El Roi — The God Who Sees Me
For deeper study, you can explore these names directly in the Blue Letter Bible.
Why the Names of God Matter
Knowing God by His names deepens our relationship with Him. Each name is a promise, an assurance, and a revelation of His heart toward His people.
When we pray using these names, we align our faith with His character. Calling Him Jehovah Rapha in prayer reminds us He is our healer. Calling Him Jehovah Jireh affirms our trust in His provision.
Diagram — Names of God

This diagram shows the interconnectedness of the names and attributes of God, and how they reflect His work in the lives of His people.
Reflection Questions
- Which name of God do you most connect with in your current season of life?
- How does knowing the meaning of God’s names change the way you pray?
- How do Jehovah and Yeshua together reveal the fullness of God’s plan for humanity?
Final Thoughts
The names of God are invitations to know Him more intimately. As we study Jehovah, Yeshua, and the many other names revealed in Scripture, we see a God who is both infinitely powerful and deeply personal.
May we not only know His names, but live in the reality they proclaim.